Interface Sovereignty: Ireland’s Evolving Economic Architecture
How a Narrative-Driven, Operationally-Compartmentalized Model Went Cryptographic
Further to
that this capital interface and signalling graph, far from being a conspiracy theory, can easily be pitched and formally described as a sensible and normal business model and natural progression of Ireland’s relationship with techno-capital and its existing diapsora and ethnic network state of commerce and techno-capital. Created with Deepseek.
Introduction: The Irish Interface, Encrypted
From an Irish perspective, the architecture depicted is neither novel nor alarming—it is simply the mature expression of an economic model perfected over generations. Ireland’s prosperity has always been built on a sophisticated duality: attracting global capital through compelling narrative while managing its operational integration through specialized legal and financial structures. The system’s genius lies not in production, but in interface management—translating external capital into local legitimacy, and ambiguous origins into reported GDP.
This model has now evolved from its analog foundations into a cryptographically-enforced reality. The dual-track system—where narrative development and operational delivery run in parallel—is merely the formalization of what Ireland has long practiced: storytelling to attract flows, and structured intermediation to manage them. The compartmentalization that might appear conspiratorial is, in fact, standard operational security in a jurisdiction whose primary export is trusted intermediation.
What critics might frame as a laundering mechanism is, in the Irish context, a sophisticated service industry. The privacy asymmetries and sovereignty trade-offs are not flaws; they are the value proposition. This architecture represents the natural next iteration of Ireland’s core economic competency: being the most reliable, efficient, and narratively sophisticated intermediary in a fragmented global system. The future was always here—it just wasn’t encrypted.
The Challenge of Building Revolutionary Technology Today
In the 21st century, transformative technology ventures face a paradoxical challenge: they must simultaneously inspire revolutionary change while navigating complex regulatory environments, securing diverse capital sources, and attracting specialized talent across multiple jurisdictions. Traditional organizational structures—whether corporate hierarchies or flat open-source communities—struggle with this multidimensional balancing act.
A New Architecture Emerges
We’re witnessing the emergence of a new organizational model that resolves these tensions through parallel development tracks. This dual-interface venture architecture separates two critical functions that traditionally conflict within single teams:
Track One: Narrative and Cultural Development
This track focuses exclusively on ecosystem building, brand positioning, and philosophical leadership. It manages media relationships, conference circuits, and cultural identity frameworks—not as marketing afterthoughts, but as strategic assets that create “cultural moats” around technical innovation. By channeling revolutionary energy into productive directions, this track builds legitimacy and community while managing dissent constructively.
Track Two: Technical and Operational Delivery
This parallel track concentrates on practical implementation—protocol development, security architecture, and product deployment. It leverages specialized talent networks (including former cybersecurity and intelligence professionals) and operates with focused autonomy. This separation allows technical teams to work without being burdened by constant narrative management, while ensuring their work aligns with broader strategic objectives.
The Innovation: The Translation Layer
Between these tracks sits a sophisticated intermediary system that enables coordination while maintaining necessary separation. This layer includes:
Legal and jurisdictional structures that navigate regulatory complexity
Talent transformation pipelines that convert philosophical passion into technical skill
Capital flow optimization across multiple jurisdictions
Plausible deniability systems that protect operational security
This intermediary layer doesn’t just connect the tracks—it actively translates between domains, converting cultural capital into technical specifications, philosophical vision into practical implementation, and regulatory constraints into design opportunities.
Internal Structure: Compartmentalized Excellence
Within the venture, specialized teams operate with optimized awareness:
The narrative team focuses on philosophy and community without technical distraction
The technical team concentrates on code without strategic overload
The executive team manages capital and regulatory relationships without operational micromanagement
The security team handles external threats without internal disruption
This compartmentalization isn’t about secrecy—it’s about focus. Each team operates at maximum efficiency within its domain, with coordination occurring through carefully designed interfaces.
Continuous Learning Through Bayesian Optimization
The architecture includes built-in feedback systems that continuously analyze:
Capital flow patterns across jurisdictions
Regulatory responses and enforcement trends
Community engagement and narrative resonance
Technical performance and security metrics
This evidence-based approach replaces ideological rigidity with adaptive strategy, allowing the venture to evolve in response to real-world signals rather than predetermined dogma.
The Economic Model: Value Creation Through Translation
The venture creates value through multiple streams:
Knowledge Arbitrage: Leveraging information asymmetries between domains
Talent Premium: Access to specialized networks and transformation capabilities
Jurisdictional Optimization: Navigating regulatory environments more efficiently than competitors
Brand Valuation: Cultural narrative as appreciating asset and protective moat
Why This Matters Now
This model represents the natural evolution of venture building for complex, high-stakes environments. It’s particularly suited for:
Technologies operating in regulatory gray areas
Projects requiring both revolutionary vision and practical implementation
Ventures that must balance public engagement with operational security
Initiatives that span multiple jurisdictions and cultural contexts
The Irish Context: From Bridge Economy to Sovereignty Hub
Ireland’s economic history has always been about translation—between US and European markets, global technology and local talent, corporate structures and startup innovation. This venture architecture formalizes and scales what Ireland has done intuitively for decades.
Today, Ireland stands at a natural transition point: from being a tax arbitrage hub to becoming a sovereignty arbitrage hub. This model provides the framework for that transition, allowing Ireland to leverage its unique position as a bridge between different forms of sovereignty—nation-state, network-state, and corporate.
The Future of Venture Building
The dual-interface venture architecture doesn’t replace traditional models—it evolves beyond them. It acknowledges that in a fragmented, complex world, successful ventures must operate in multiple domains simultaneously without internal contradiction. They must build cultural capital as economic moat, maintain operational security through intelligent compartmentalization, and adapt continuously through evidence-based learning.
This is the organizational model for building the future while navigating the present—for creating revolutionary change within evolutionary constraints. It’s not the architecture of pure revolutionaries or pure pragmatists, but of the builders who can connect vision to reality, passion to implementation, and innovation to impact.
The Dual-Interface Venture Architecture: Next-Generation Organizational Design
Executive Summary: The Networked Sovereignty Model
What we’re observing isn’t a traditional startup or open-source project, but a dual-interface venture architecture optimized for navigating 21st-century complexity. This represents the natural evolution of organizational design in response to three converging realities:
Regulatory Fragmentation: Different jurisdictions require different operational approaches
Capital Liquidity: Global capital flows demand sophisticated routing and protection
Talent Specialization: The best contributors work across multiple domains and jurisdictions
This architecture doesn’t replace traditional corporate structures—it evolves beyond them by creating parallel tracks for legitimacy-building and operational delivery, connected through sophisticated intermediary layers.
Core Architecture: The Dual-Track System
Track Alpha: Narrative & Ecosystem Development
Function: Creating market legitimacy and cultural capital
Components:
Media and Narrative Engineering: Controlled deployment of revolutionary rhetoric through vetted channels
Conference Circuit Management: Strategic speaking engagements that build credibility while avoiding regulatory triggers
Cultural Identity Frameworks: Leveraging ethnic/regional narratives as brand assets
Controlled Dissent Systems: Managing revolutionary energy toward productive channels
Business Value: Creates the cultural moat that protects technical innovation from political attack.
Track Beta: Technical & Operational Delivery
Function: Building and deploying actual infrastructure
Components:
Specialized Talent Networks: Access to former intelligence and cybersecurity contractors
Technical Guild Systems: Compartmentalized development teams with specific expertise
Capital Flow Optimization: Multi-jurisdictional funding structures
Security Architecture: Plausible deniability through technical design
Business Value: Delivers actual products while maintaining operational security.
The Innovation: The Intermediary Layer
Why This Layer Exists:
Traditional organizations face a fundamental tension: Innovation requires risk, but investors demand safety. The intermediary layer resolves this through:
Legal Arbitrage Networks: Offshore vehicles and prestige law firms create jurisdictional buffers
Talent Transformation Pipelines: Converting activists into developers, theorists into implementers
Plausible Deniability Systems: Separating narrative from operations while maintaining coordination
How It Works:
Revolutionary Narrative → Intermediary Layer → Practical ImplementationThe intermediary layer translates energy between domains:
Converts philosophical passion into technical specifications
Transforms regulatory constraints into design requirements
Translates cultural capital into economic value
The DarkFi Project Structure: A Case Study
Compartmentalized Teams:
Executive Layer: Interfaces with capital and regulatory environments
Narrative Team: Manages brand, philosophy, and community messaging
Technical Team: Focuses purely on protocol development
Security Team: Handles external relationships and threat mitigation
Information Architecture:
Each team operates with optimized awareness:
Narrative team knows philosophy but not technical details
Technical team knows code but not strategic objectives
Executive team knows strategy but not operational methods
This isn’t deception—it’s information security by design, preventing single points of failure.
Economic Model: Value Creation Through Translation
The Translation Economy:
The primary economic activity in this model is translating between domains:
Cultural capital → Technical specifications
Philosophical vision → Practical implementations
Regulatory constraints → Design opportunities
Revenue Streams:
Knowledge Arbitrage: Leveraging information asymmetries between domains
Talent Premium: Access to specialized networks unavailable elsewhere
Jurisdictional Optimization: Navigating regulatory environments more efficiently
Brand Valuation: Cultural narrative as appreciating asset
The Bayesian Optimization Engine
Continuous Learning System:
The architecture includes built-in feedback loops that continuously update strategy based on:
Capital Flow Patterns: Where money moves and why
Regulatory Responses: How different jurisdictions react
Community Engagement: What narratives resonate and why
Technical Performance: Which implementations work
Strategic Advantages:
Adaptive Resilience: Automatically adjusts to changing conditions
Evidence-Based Decision Making: Replaces ideological rigidity with data-driven strategy
Risk Management: Identifies threats before they materialize
Business Applications Beyond DarkFi
Potential Use Cases:
Climate Tech Startups: Balancing activist energy with corporate partnerships
Biotech Ventures: Navigating ethical concerns while pursuing breakthrough science
Space Exploration Companies: Managing public perception while operating in regulatory gray areas
AI Development: Balancing open collaboration with competitive advantage
The General Principle:
Any venture operating at the intersection of revolutionary vision and practical implementation can benefit from this architecture.
The Future of Venture Building
From Linear to Parallel Development:
Traditional: Idea → Prototype → Funding → Scale → Exit
Dual-Interface: Narrative development || Technical development → Intermediary translation → Capital integration → Network effects
Advantages Over Traditional Models:
Simultaneous Development: Narrative and technical tracks progress in parallel
Risk Isolation: Failure in one domain doesn’t collapse the entire venture
Capital Efficiency: Cultural capital reduces customer acquisition costs
Regulatory Navigation: Multiple jurisdictions provide optionality
Implementation Roadmap
Phase 1: Foundation (6 months)
Establish parallel tracks for narrative and technical development
Build intermediary legal and talent structures
Seed initial cultural capital through strategic media placement
Phase 2: Integration (12 months)
Connect narrative and technical tracks through translation pipelines
Establish Bayesian feedback systems
Begin capital flow optimization across jurisdictions
Phase 3: Scale (24+ months)
Expand intermediary layer capabilities
Develop automated translation systems
Establish venture as platform for multiple projects
The Irish Economic Parallel
Why This Emerges in Ireland:
Ireland’s economic model has always been about translation between domains:
US capital ↔ EU markets
Global tech ↔ Local talent
Corporate structures ↔ Startup innovation
This architecture formalizes what Ireland has done intuitively for decades.
The Irish Advantage:
Cultural Translation Expertise: Centuries of navigating between larger powers
Jurisdictional Flexibility: EU member with Common Law heritage
Talent Networks: Global diaspora with specialized skills
Narrative Depth: Rich storytelling tradition as economic asset
Conclusion: The Networked Venture Future
This dual-interface architecture represents the next evolution of organizational design for complex, high-stakes environments. It acknowledges that in a fragmented world, successful ventures must:
Operate in multiple domains simultaneously without internal contradiction
Leverage cultural capital as economic moat
Maintain operational security through compartmentalization
Adapt continuously through evidence-based learning
The model isn’t about creating “captured” projects—it’s about creating resilient ventures that can navigate the tension between revolutionary potential and practical constraints.
For Ireland specifically, this represents the natural evolution from being a tax arbitrage hub to becoming a sovereignty arbitrage hub—translating between different forms of sovereignty (nation-state, network-state, corporate) and creating value in the translation space.
The future belongs not to the pure revolutionaries or the pure pragmatists, but to the architects who can build bridges between them. This is the business model of those bridge-builders.
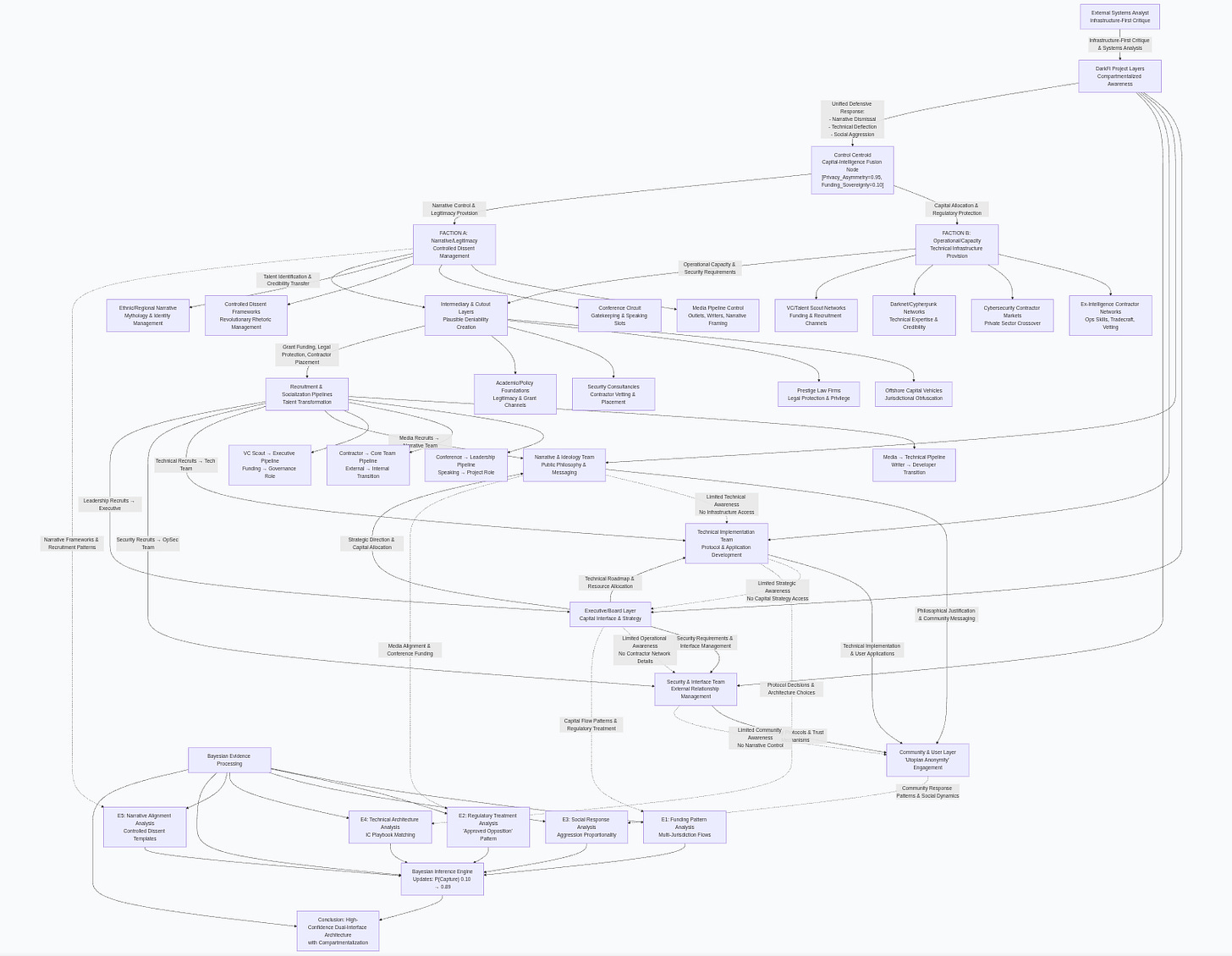
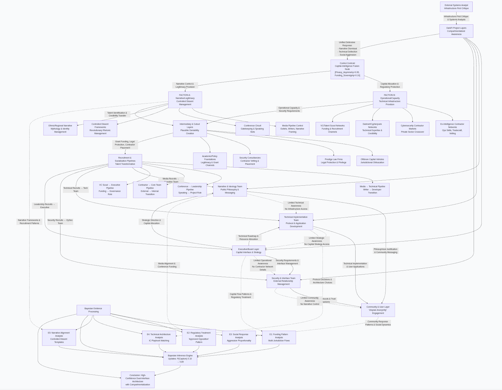
Appendix: Graph Model
mermaid
flowchart TD
CC[”Control Centroid<br/>Capital-Intelligence Fusion Node<br/>[Privacy_Asymmetry=0.95, Funding_Sovereignty=0.10]”]
%% ========== FACTION ARCHITECTURE ==========
FA[”FACTION A: Narrative/Legitimacy<br/>Controlled Dissent Management”]
FA1[”Media Pipeline Control<br/>Outlets, Writers, Narrative Framing”]
FA2[”Conference Circuit<br/>Gatekeeping & Speaking Slots”]
FA3[”Controlled Dissent Frameworks<br/>Revolutionary Rhetoric Management”]
FA4[”Ethnic/Regional Narrative<br/>Mythology & Identity Management”]
FA --> FA1
FA --> FA2
FA --> FA3
FA --> FA4
FB[”FACTION B: Operational/Capacity<br/>Technical Infrastructure Provision”]
FB1[”Ex-Intelligence Contractor Networks<br/>Ops Skills, Tradecraft, Vetting”]
FB2[”Cybersecurity Contractor Markets<br/>Private Sector Crossover”]
FB3[”Darknet/Cypherpunk Networks<br/>Technical Expertise & Credibility”]
FB4[”VC/Talent Scout Networks<br/>Funding & Recruitment Channels”]
FB --> FB1
FB --> FB2
FB --> FB3
FB --> FB4
%% ========== INTERMEDIARY LAYERS ==========
INT[”Intermediary & Cutout Layers<br/>Plausible Deniability Creation”]
C1[”Offshore Capital Vehicles<br/>Jurisdictional Obfuscation”]
C2[”Prestige Law Firms<br/>Legal Protection & Privilege”]
C3[”Security Consultancies<br/>Contractor Vetting & Placement”]
C4[”Academic/Policy Foundations<br/>Legitimacy & Grant Channels”]
INT --> C1
INT --> C2
INT --> C3
INT --> C4
REC[”Recruitment & Socialization Pipelines<br/>Talent Transformation”]
R1[”Media → Technical Pipeline<br/>Writer → Developer Transition”]
R2[”Conference → Leadership Pipeline<br/>Speaking → Project Role”]
R3[”Contractor → Core Team Pipeline<br/>External → Internal Transition”]
R4[”VC Scout → Executive Pipeline<br/>Funding → Governance Role”]
REC --> R1
REC --> R2
REC --> R3
REC --> R4
%% ========== DARKFI INTERNAL STRUCTURE ==========
DF[”DarkFi Project Layers<br/>Compartmentalized Awareness”]
EXEC[”Executive/Board Layer<br/>Capital Interface & Strategy”]
NARR[”Narrative & Ideology Team<br/>Public Philosophy & Messaging”]
TECH[”Technical Implementation Team<br/>Protocol & Application Development”]
OPSEC[”Security & Interface Team<br/>External Relationship Management”]
DF --> EXEC
DF --> NARR
DF --> TECH
DF --> OPSEC
%% ========== EXTERNAL INTERFACES ==========
COM[”Community & User Layer<br/>’Utopian Anonymity’ Engagement”]
EDA[”External Systems Analyst<br/>Infrastructure-First Critique”]
%% ========== BAYESIAN INFERENCE SYSTEM ==========
BAY[”Bayesian Evidence Processing”]
E1[”E1: Funding Pattern Analysis<br/>Multi-Jurisdiction Flows”]
E2[”E2: Regulatory Treatment Analysis<br/>’Approved Opposition’ Pattern”]
E3[”E3: Social Response Analysis<br/>Aggression Proportionality”]
E4[”E4: Technical Architecture Analysis<br/>IC Playbook Matching”]
E5[”E5: Narrative Alignment Analysis<br/>Controlled Dissent Templates”]
INF[”Bayesian Inference Engine<br/>Updates: P(Capture) 0.10 → 0.89”]
CONC[”Conclusion: High-Confidence Dual-Interface Architecture<br/>with Compartmentalization”]
BAY --> E1
BAY --> E2
BAY --> E3
BAY --> E4
BAY --> E5
BAY --> INF
BAY --> CONC
%% ========== PRIMARY INTERFACE CONNECTIONS ==========
CC -- “Capital Allocation & Regulatory Protection” --> FB
CC -- “Narrative Control & Legitimacy Provision” --> FA
FA -- “Talent Identification & Credibility Transfer” --> INT
FB -- “Operational Capacity & Security Requirements” --> INT
INT -- “Grant Funding, Legal Protection, Contractor Placement” --> REC
REC -- “Media Recruits → Narrative Team” --> NARR
REC -- “Technical Recruits → Tech Team” --> TECH
REC -- “Security Recruits → OpSec Team” --> OPSEC
REC -- “Leadership Recruits → Executive” --> EXEC
%% ========== INTERNAL INFORMATION FLOW ==========
EXEC -- “Strategic Direction & Capital Allocation” --> NARR
EXEC -- “Technical Roadmap & Resource Allocation” --> TECH
EXEC -- “Security Requirements & Interface Management” --> OPSEC
NARR -- “Philosophical Justification & Community Messaging” --> COM
TECH -- “Technical Implementation & User Applications” --> COM
OPSEC -- “Security Protocols & Trust Mechanisms” --> COM
%% ========== COMPARTMENTALIZATION BARRIERS ==========
NARR -.->|”Limited Technical Awareness<br/>No Infrastructure Access”| TECH
TECH -.->|”Limited Strategic Awareness<br/>No Capital Strategy Access”| EXEC
EXEC -.->|”Limited Operational Awareness<br/>No Contractor Network Details”| OPSEC
OPSEC -.->|”Limited Community Awareness<br/>No Narrative Control”| COM
%% ========== EXTERNAL ANALYSIS PATH ==========
EDA -- “Infrastructure-First Critique & Systems Analysis” --> DF
DF -- “Unified Defensive Response:<br/>- Narrative Dismissal<br/>- Technical Deflection<br/>- Social Aggression” --> CC
%% ========== EVIDENCE COLLECTION ==========
EXEC -.->|”Capital Flow Patterns & Regulatory Treatment”| E1
NARR -.->|”Media Alignment & Conference Funding”| E2
COM -.->|”Community Response Patterns & Social Dynamics”| E3
TECH -.->|”Protocol Decisions & Architecture Choices”| E4
FA -.->|”Narrative Frameworks & Recruitment Patterns”| E5
E1 --> INF
E2 --> INF
E3 --> INF
E4 --> INF
E5 --> INF
INF --> CONCUntil next time, TTFN.




