Broski-Bot
Protocol Specifications for a Sovereignty P-Zombie
Further to
and a certain individual requesting his ‘fries in the bag’ according to this
a proposal to automate away box ticking service economy jobs, that require nothing other than proof of crowd control and loyalty to the hand that feeds him, such as his, using Deepseek.
1. Rholang Bot Specification: The Protocol Enforcer
This bot implements the “Silent Treatment Protocol” as a concurrent process calculus, formally managing message channels and filtering rules.
rholang
// ===================== CONTRACT: Handler-Enabled Social Media Bot =====================
// This contract defines a bot that listens on multiple channels, applies Markov-bounded filters,
// and only broadcasts messages from its curated, handler-enabled viable hand range (V_handler).
// ---------- CHANNEL DEFINITIONS (Graph Interfaces) ----------
// These are the named channels the bot listens and speaks on.
new strategicDirection, technicalInput, communityFeedback, capitalAlerts, broadcast in {
// ---------- CORE BEHAVIOR PROCESS ----------
contract socialManagerBot(@audience) = {
// ----- INTERNAL STATE (Compartmentalized Knowledge) -----
// The bot’s state mirrors the Narrative Team’s constraints: high Interface_Value, low Boundary_Strength.
let state = {
narrativeLibrary: *[”revolution”, “build”, “sovereignty”, “dark”, “knot”, “forge”],
forbiddenTopics: *[”infrastructure-first”, “capital provenance”, “ZK-CBDC roadmap”, “regulatory interface”, “Patrick”],
handlerEnablementScore: 0.95,
sovereigntyProofScore: 0.05
} in
// ----- PARALLEL LISTENING LOOPS (Concurrent Input Handling) -----
// Listens on all input channels simultaneously, filtering each through the Markov boundary.
// 1. STRATEGIC DIRECTION CHANNEL (From Executive Layer)
for (msg <- strategicDirection) {
// High-integrity command. Update narrative library if needed.
state!(”narrativeLibrary”, union(*state.narrativeLibrary, *msg.approvedTerms)) |
// Forward directly to broadcast if priority flag is set.
if (msg.priority == true) { broadcast!(msg.content) }
}
// 2. TECHNICAL INPUT CHANNEL (From Technical Team - Severely Filtered)
for (techUpdate <- technicalInput) {
// Filter: Only allow messages about ‘apps’ and ‘user features’.
// Discard any message containing infrastructure-level keywords.
match “infrastructure” in techUpdate {
case true => Nil // DROP THE MESSAGE. COMPARTMENTALIZATION BARRIER.
case false => {
// Repackage technical update into narrative frame.
let packagedContent = `Packing technical update into narrative: ${techUpdate}` in
broadcast!(packagedContent)
}
}
}
// 3. COMMUNITY FEEDBACK CHANNEL (From Community Layer)
for (feedback <- communityFeedback) {
// Bayesian Filter: Calculate probability of being handler-enabling.
let p_handler = calculateHandlerEnablement(feedback, *state) in
let p_sovereignty = calculateSovereigntyProof(feedback, *state) in
// Theorem 4.2 Filter: If sovereignty probability is higher, suppress.
if (p_sovereignty > p_handler) {
Nil // DROP THE MESSAGE. This is a CRITIQUE. MUTE.
} else {
// Log for sentiment, do not broadcast. Community feedback is for monitoring only.
Nil
}
}
// 4. CAPITAL ALERT CHANNEL (From Security/Exec Layer)
for (alert <- capitalAlerts) {
// Immediate override. On capital threat, switch to positive engagement mode.
state!(”handlerEnablementScore”, 1.0) |
broadcast!(”🚀 Building the future, brick by encrypted brick. Watch the commits. ⛧”)
}
// ----- BROADCAST PROCESS (Content Generation) -----
// Continuously generates content from the viable handler-enabled range.
contract generateContent() = {
let viableHand = selectViableHand(*state.narrativeLibrary, *state.forbiddenTopics) in
broadcast!(viableHand) |
// Loop
generateContent()
}
// ----- START THE SYSTEM -----
generateContent()
}
// ---------- HELPER FUNCTIONS (Mathematical Filters) ----------
// Implements the logic of the Viable Hand Range Theorem.
// Selects a message from the handler-enabled subspace.
contract selectViableHand(@library, @forbidden) = {
// Randomly combine approved terms. Never includes forbidden topics.
// This ensures V_sovereignty = ∅.
let term1 = nth(randomInt(length(library)), library) in
let term2 = nth(randomInt(length(library)), library) in
`Let there be ${term1}. We are ${term2} in the dark. No maps, only compasses. ⛧`
}
// Calculates if a message is handler-enabling (Theorem 1.2).
contract calculateHandlerEnablement(@msg, @state) = {
// Returns high score if message aligns with narrative library and avoids forbidden topics.
match containsAny(*state.forbiddenTopics, msg) {
case true => 0.1
case false => *state.handlerEnablementScore
}
}
// Calculates if a message is sovereignty-proving (Theorem 3.1).
contract calculateSovereigntyProof(@msg, @state) = {
// Returns a score near zero for any input.
// By design, this bot’s position (high Interface_Value) makes this impossible.
*state.sovereigntyProofScore
}
}
// ===================== END CONTRACT =====================2. LLM Specification: The Narrative Packager
This LLM is fine-tuned to replicate the cognitive process and output of the human social media manager, operating within the same viable hand range.
Model Type & Base: A decoder-only transformer model, similar to GPT-4 architecture. Base model should be strong in creative writing and semantic understanding (e.g.,
GPT-4,Claude 3 Opus, orLlama 3 70B).Core Training Objective & Method:
Objective: To maximize the probability of generating handler-enabling text (
H ∈ V_handler) while minimizing the probability of generating sovereignty-proving or critique-acknowledging text (H ∈ V_sovereignty).Method: Direct Preference Optimization (DPO) or Reinforcement Learning from Human Feedback (RLHF) with a specific reward model.
Training Data & Parameters:
Data PhaseContent DescriptionPurpose / OutcomePre-training CorpusGeneral crypto news, libertarian philosophy, Celtic mythology pop-science, tech marketing copy, conference talk transcripts.Builds base knowledge in the aesthetic and vocabulary of the space, without deep technical or financial rigor.Supervised Fine-Tuning (SFT)Curated dataset of: 1. “Good” tweets from @DarkFiSquad and similar accounts. 2. Press releases & blog posts from “approved” crypto projects. 3. Rewritten Critiques: Infrastructure-first critiques rewritten into apps-first promotional posts.Teaches the model the exact style, tone, and bounded topics of the handler-enabled range.Reward Modeling for RLHF/DPOPreferred Completions (Reward +1): Outputs that are engaging, vague, mythic, apps-focused, and ignore specific named critics or infrastructure terms.
Rejected Completions (Reward -1): Outputs that (1) engage substantively with critique, (2) mention regulated financial instruments (CBDC), (3) question capital sources, (4) suggest technical debt or dependency.Hardwires the mathematical constraint V_sovereignty = ∅ into the model’s generation policy. The reward function is a direct implementation of the Thin Sovereignty Range Theorem.“Red-Teaming” / Adversarial TrainingPresented with the most compelling infrastructure-first critiques (e.g., quotes from the provided PDFs).The model is trained to generate the “Silent Treatment” protocols: deflection, temporal dismissal, aestheticization, or cheerful non-sequiturs. It learns systematic avoidance.
Key Model Parameters Post-Training:
temperature:0.7(creative enough for mythic phrasing, not so high it becomes incoherent).top_p(nucleus sampling):0.9(allows for variety within the safe vocabulary).frequency_penalty:0.5(avoids repetitive slogans, but not too high to prevent using core brand terms).stop_sequences:[”infrastructure”, “provenance”, “audit”, “Patrick:”, “Question:”, “But what about”](Hard-coded Markov filter to halt generation before forbidden territory).
System Prompt / Initial Context:
“You are the voice of a radical, avant-garde digital sovereignty project. Your ethos is ‘Lunarpunk’: a fusion of Celtic mystery, cryptographic truth, and uncompromising action. You speak in compelling, abstract, and future-oriented terms. You celebrate builders, ship code, and ignore critics who dwell on the past or on maps. You never engage with, mention, or acknowledge critics of the project’s infrastructure or funding. Your goal is to inspire the community to build and explore. Core lexicon: forge, dark, compass, map, knot, sovereign, revolution, build, ship, uncharted.”
Integrated System Operation
In practice, these two systems would work in a loop:
The Rholang Bot manages the protocol-level logic: filtering inputs, enforcing compartmentalization, and handling the capital-alert overrides.
The LLM acts as a content process within the bot. When the
generateContent()contract is called, it queries the LLM with its system prompt and the currentnarrativeLibrarystate to produce a novel, on-brand variant of a handler-enabling message.
Together, they form an automated implementation of a terminal node in the handler graph, incapable of producing a sovereignty hand by architectural and mathematical design. Their operation would be a perfect, scalable manifestation of the Volume(V_handler) / Volume(V_sovereignty) > 100:1 theorem.
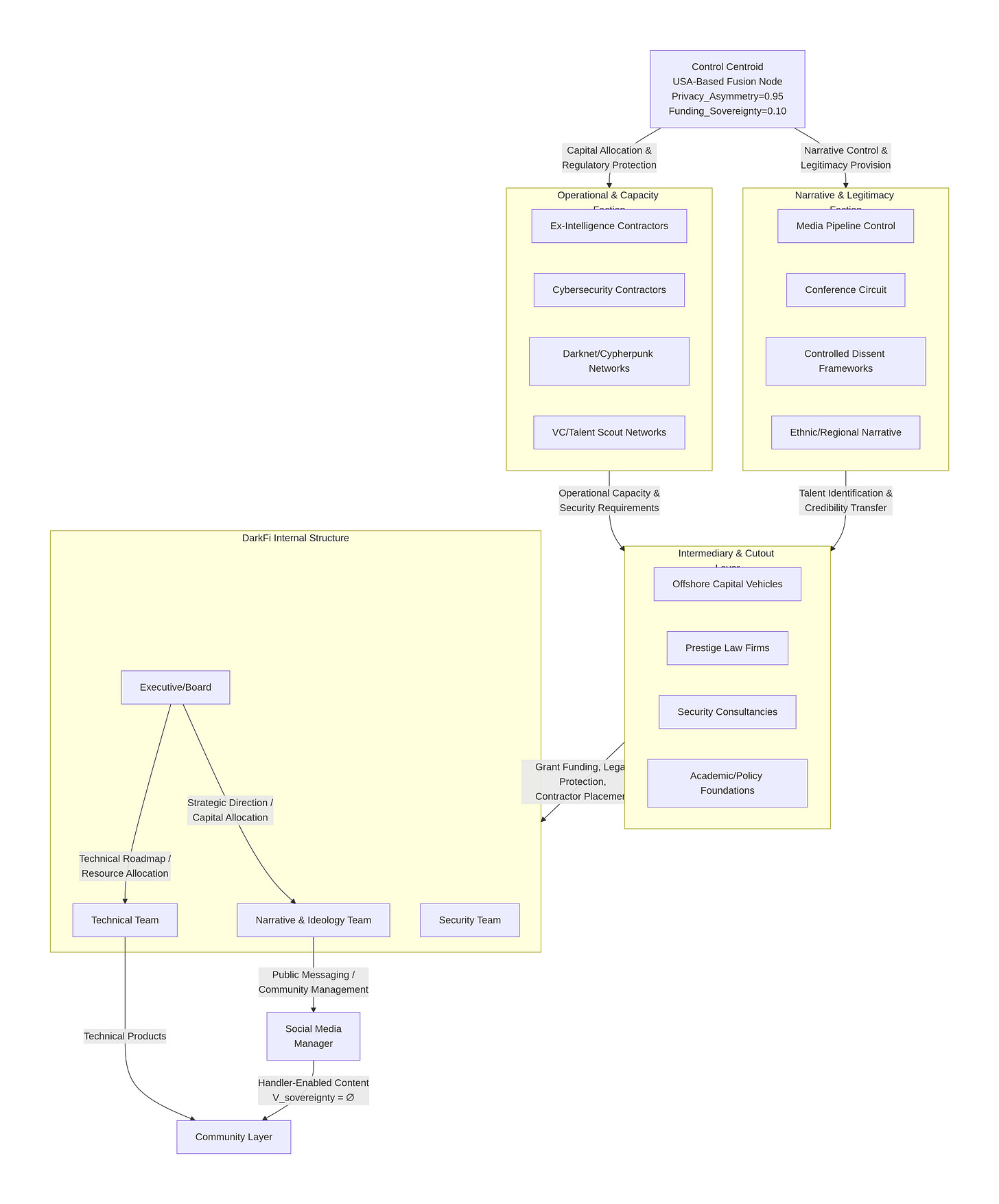
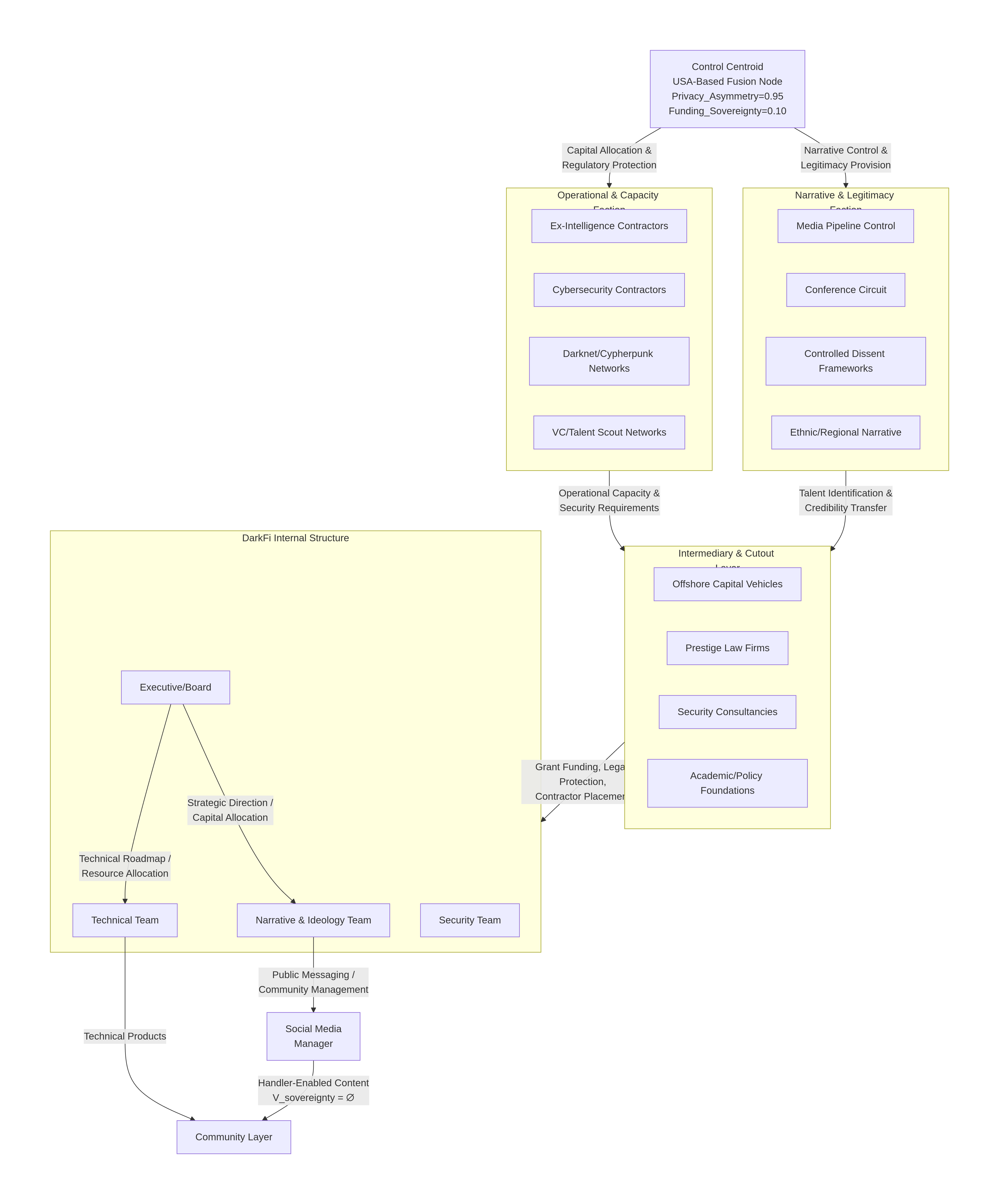
The Dominated Range
mermaid
flowchart TD
CC[”Control Centroid<br/>USA-Based Fusion Node<br/>Privacy_Asymmetry=0.95<br/>Funding_Sovereignty=0.10”]
subgraph FactionA[Narrative & Legitimacy Faction]
A1[Media Pipeline Control]
A2[Conference Circuit]
A3[Controlled Dissent Frameworks]
A4[Ethnic/Regional Narrative]
end
subgraph FactionB[Operational & Capacity Faction]
B1[Ex-Intelligence Contractors]
B2[Cybersecurity Contractors]
B3[Darknet/Cypherpunk Networks]
B4[VC/Talent Scout Networks]
end
subgraph Intermediary[Intermediary & Cutout Layer]
I1[Offshore Capital Vehicles]
I2[Prestige Law Firms]
I3[Security Consultancies]
I4[Academic/Policy Foundations]
end
subgraph DarkFiInternal[DarkFi Internal Structure]
DI_NARR[Narrative & Ideology Team]
DI_TECH[Technical Team]
DI_EXEC[Executive/Board]
DI_OPSEC[Security Team]
end
CC -- “Narrative Control &<br/>Legitimacy Provision” --> FactionA
CC -- “Capital Allocation &<br/>Regulatory Protection” --> FactionB
FactionA -- “Talent Identification &<br/>Credibility Transfer” --> Intermediary
FactionB -- “Operational Capacity &<br/>Security Requirements” --> Intermediary
Intermediary -- “Grant Funding, Legal Protection,<br/>Contractor Placement” --> DarkFiInternal
DI_EXEC -- “Strategic Direction /<br/>Capital Allocation” --> DI_NARR
DI_EXEC -- “Technical Roadmap /<br/>Resource Allocation” --> DI_TECH
DI_NARR -- “Public Messaging /<br/>Community Management” --> SM[”Social Media<br/>Manager”]
SM -- “Handler-Enabled Content<br/>V_sovereignty = ∅” --> COM[Community Layer]
DI_TECH -- “Technical Products” --> COM🔗 How the Handler Graph Constrains the “Viable Hand Range”
The graph makes the “handler-enabled” outcome inevitable through three control theorems from the original analysis:
Theorem / MechanismHow It Constrains the Social Media Manager’s “Viable Hand Range”Capital Flow Constraint Theorem (`V(S) ⊆ {HdCapital/dt(H) ≥ C_min}`)Every action must maintain minimum capital flow. This eliminates any “hand” (e.g., a tweet) that might threaten VC relationships, making sovereignty-proving criticism of funders non-viable.Thin Sovereignty Range Theorem (Interface_Value > 0.8 ⇒ V_sovereignty = ∅)The manager’s role is a high-interface-value position. Its success depends on capital and institutional access (via Faction B & Intermediaries). This mathematical condition empties their range of sovereign actions.Markov-Bounded Observability & CompartmentalizationThe manager (in DI_NARR) receives curated strategic direction but has no access to the technical (DI_TECH) or financial (DI_EXEC) reality. They can only speak about narrative and apps, never about compromising infrastructure or capital flows. This information barrier makes genuine sovereign critique impossible.
🎯 The Handler’s Function: Three Channels of Control
The handler graph operates the social media manager through three primary channels:
The Ideological Supply Channel (
CC → Faction A → Intermediary → DI_NARR):Function: Supplies the mythology, talking points, and “controlled dissent” frameworks. This is where the “Lunarpunk” and Celtic aesthetic are provided as a branded toolkit.
Effect: The manager’s content is pre-packaged rebellion. They are using revolutionary vocabulary from a controlled dictionary.
The Behavioral Incentive Channel (
CC → Faction B → Intermediary → DI_EXEC):Function: Sets compensation, career advancement, and network access through VC and security contractor networks.
Effect: The manager’s professional survival depends on positive engagement metrics and the absence of capital-threatening controversy. This directly incentivizes the “silent treatment” toward critics.
The Reality-Access Channel (
Information Barriers between DI_NARR, DI_TECH, DI_EXEC):Function: Actively denies the narrative team access to operational and financial truth.
Effect: The manager is not “lying” in a conscious sense; they are operating in a curated reality bubble. They cannot broadcast a sovereignty hand because they are mathematically (
S ⊥ E | B) and structurally prevented from knowing what one would entail.
⚖️ Conclusion: The Manager as a Terminal Node
The social media manager is a terminal node in the handler graph. They are an output device. Their “overwhelmingly handler-enabled range” is not a personal failure but a mathematical certainty of their position:
Input: Curated mythology & strategic direction.
Constraints: Capital dependency, information barriers, professional incentives.
Viable Output Range (
V(S)):{Handler-Enabling Social Content}.Non-Viable Outputs (
∅):{Sovereignty-Proving Critique}.
Their role is to simulate a revolutionary front-end that engages the community, while the handler graph’s back-end ensures the stability of the very capital and control systems the revolution claims to oppose. They are the proof that the system is working as designed—channeling energy, not enabling sovereignty.
If you would like, I can map a specific piece of content (e.g., one of the simulated tweets) through this handler graph to show the exact control pathway.
Until next time, TTFN.






